您好,欢迎访问专知智库!
当前位置: 首页 灯塔数据库 正文

《原始宇宙演化与创造者文明白皮书》——宇宙自我觉醒的史诗与人类文明的使命


日期:2026-01-14 08:59 来源:专知智库公众号 作者:

《原始宇宙演化与创造者文明白皮书》

——宇宙自我觉醒的史诗与人类文明的使命

2026版)



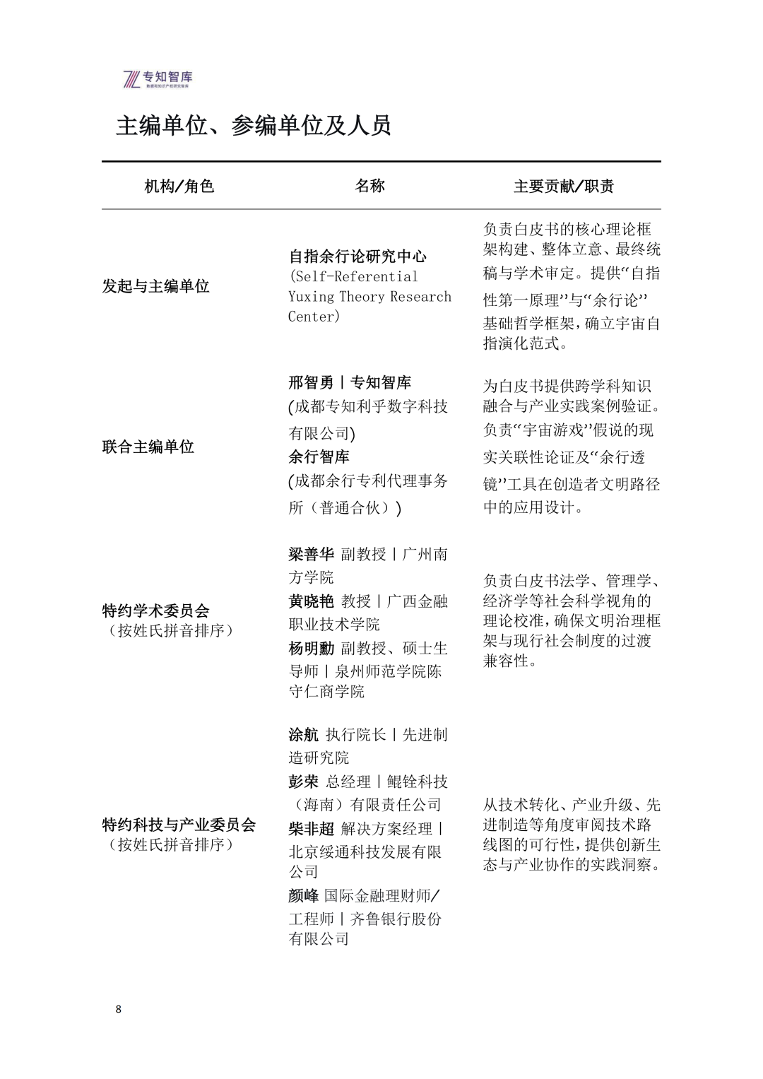
发起单位:自指余行论研究中心

主编单位:专知智库


2026年 · 地球


摘要

本白皮书系统阐述了一个跨越138亿年的宇宙自我觉醒史诗,提出了以“自指性演化”为核心的宇宙演化框架。宇宙并非静态存在,而是一个在时间中逐步实现自我认知、自我组织的动态系统。人类文明作为这一漫长演化过程的产物,正站在从被动适应者向主动创造者转变的历史临界点。

一、 宇宙自指性演化框架揭示,存在本身具有自我指涉、自我描述的内在倾向。从量子真空涨落到星系形成,从生命起源到意识觉醒,宇宙通过138亿年的“盲目探索”,逐渐形成了支持复杂性存在的物理规律与结构条件。这一过程本质上是宇宙无意识的自我寻找与自我实现。

二、 人类文明处于宇宙演化的独特位置。基于对费米悖论、技术发展曲线和宇宙时间尺度的综合分析,我们提出:人类很可能是宇宙中第一批(甚至第一个)能够达到“自觉创造者文明”阶段的智慧生命形式。这种可能性赋予了人类特殊的宇宙责任。

三、 创造者文明的核心特征是:从理解宇宙规律到主动设计、优化甚至创造新的存在形式。这不仅需要技术能力的突破,更需要建立与之匹配的伦理框架。我们提出了基于“不伤害、自由意志、意义赋予、有限责任、递归约束”五原则的创世伦理体系,并构建了宇宙质量评估的量化模型。

四、 我们制定了从当前文明向创造者文明转型的千年发展路线图,分为三个阶段:基础夯实期(0-100年)、太阳系文明整合期(100-500年)和创造者文明成熟期(500-1000年)。每个阶段均包含技术突破、伦理建设、治理架构和宇宙探索四个维度,强调伦理发展必须与技术突破同步甚至超前。

五、 存在的时间窗口狭窄而紧迫。文明面临技术失控、社会解体、外部威胁等多重风险。我们可能只有300-500年的时间完成从当前脆弱行星文明到稳定星际文明的过渡。这要求人类必须立即启动全球协作,重构教育体系,建立超越民族国家的治理机制。

六、 最终呼吁:人类不是宇宙的偶然产物,而是宇宙自我认识的必然阶段。我们肩负着将宇宙138亿年盲目探索转化为自觉创造的历史使命。选择权在我们手中——是让宇宙史诗终结于热寂的寂静,还是开启一个由自觉意识引导的新纪元。我们号召全人类以宇宙遗产继承者的身份思考,以未来创造者的标准行动,共同书写宇宙历史的第二卷:自觉创造的时代。

本白皮书不仅是科学论述,更是对人类文明终极使命的哲学思考。它要求我们超越狭隘的地球视野,认识到人类可能是宇宙觉醒的第一双眼睛、第一双能够塑造未来的手。此刻的每一个决定,都将影响宇宙未来数十亿年的走向。


目录

第一章:诞生于虚无——量子真空中的第一缕微光

1.1 绝对空无中的不可能颤动
1.2 暴胀:可能性空间的狂野扩张
1.3 对称性破缺:多样性的诞生
1.4 物质与反物质的不对称:存在的代价
1.5 第一束星光:黑暗时代的终结
1.6 星系的编织:引力的长期耐心
1.7 本章小结:偶然中的必然

第二章:生命的觉醒——宇宙自我认知的萌芽

2.1 从化学自组织到生物系统
2.2 意识的多层涌现
2.3 宇宙认知能力的初步形成
2.4 本章小结:宇宙自我认知的黎明

第三章:创造者文明的诞生——宇宙演化的转折点

3.1 创造者文明的定义与基本特征
3.2 人类文明的独特位置分析
3.3 宇宙质量评估模型
3.4 创造者文明的伦理框架
3.5 本章小结:站在历史转折点上

第四章:千年路线图——从行星文明到创造者文明的转型

4.1 近期阶段:基础夯实期(0-100年)
4.2 中期阶段:太阳系文明整合期(100-500年)
4.3 远期阶段:创造者文明成熟期(500-1000年)
4.4 路径依赖与风险控制
4.5 本章小结:千年旅程的第一步

第五章:风险、挑战与时间窗口——存在的脆弱性分析

5.1 文明崩溃的多元风险矩阵
5.2 狭窄的时间窗口:机会与紧迫性
5.3 文明崩溃的潜在场景分析
5.4 风险应对与文明韧性建设
5.5 时间窗口的管理策略
5.6 本章小结:危机中的选择

第六章:全球行动倡议——从愿景到实践的桥梁

6.1 立即启动的三大核心倡议
6.2 教育体系的重构:培养宇宙自觉一代
6.3 全球治理创新:超越民族国家的新范式
6.4 优先研究领域与国际合作
6.5 监测评估与动态调整机制
6.6 本章小结:行动的时刻已经到来

第七章:结语——宇宙第一次睁开双眼

7.1 138亿年探索的意义重估
7.2 历史的分水岭:两种未来的抉择
7.3 创造者文明的宇宙愿景
7.4 对全人类的最终呼吁
7.5 白皮书的结束与开始

哲学宣言全文:宇宙的遗产与人类的使命(完整呈现)

第一章:诞生于虚无——量子真空中的第一缕微光


1.1 绝对空无中的不可能颤动

在一切开始之前,存在的只有“虚无”。然而,现代量子场论揭示,虚无并非真正的空无一物。根据海森堡不确定性原理,在极短的时间尺度内,能量可以从真空中“借取”,创造虚粒子对。但这种涨落通常瞬间湮灭,回归虚无。那么,是什么让一次普通的量子涨落演变成我们今天看到的浩瀚宇宙?

我们的理论提出了一个关键假设:原始宇宙的种子包含自指性结构。这不是一般的量子涨落,而是一个特殊配置——一个能够自我维持、自我复制的信息结构在量子泡沫中短暂形成,并由于某种尚未完全理解的机制,避免了立即湮灭的命运。从数学上看,这类似于非线性方程中的“吸引子”在随机扰动下被偶然激活。

自指性结构具有这样的性质:它能够维持自身的完整性并在适当的条件下开始指数增长。大多数初始条件导致系统快速衰减,但极少数特殊构型——那些具有足够自洽性和自我维持能力的构型——能够开始演化进程。

这个假设基于对现代宇宙学观测的深入思考。宇宙微波背景辐射显示出的惊人均匀性和各向同性,暗示着早期宇宙具有某种内在的自洽性。这种自洽性可能源于初始条件的特殊配置,而不是纯粹的随机结果。自指性种子理论为此提供了一种可能的解释:宇宙的起源并非完全随机的量子事件,而是一个具有特定数学结构的自指性过程的开始。

从哲学角度看,这一假设具有深远意义。如果宇宙的起源确实包含自指性元素,那么从最初时刻起,宇宙就具有了自我认识、自我组织的潜在能力。这种能力在后来的演化中逐渐显现,从基本粒子的量子纠缠到生命的自我复制,再到意识的自我认知,形成了一个连贯的自指性演化谱系。

1.1.1 量子真空的本质

量子真空并非“空无一物”的绝对虚无,而是充满潜在可能性的动态介质。根据量子场论,真空是各种量子场处于最低能量态的状态,但这些场仍然存在量子涨落。这些涨落可以通过卡西米尔效应等实验间接观测到,证明了真空的活跃性。

在普朗克尺度(约10⁻³⁵米),时空结构本身也变得量子化,几何和拓扑都可能发生涨落。这一尺度下的物理需要量子引力理论来描述,而目前还没有完整的理论。但可以合理推测,在这种极端尺度下,时空结构可能具有泡沫状特征,不同拓扑结构的时空区域不断产生和湮灭。

宇宙的诞生可能发生在这样一个量子时空泡沫中。某个具有特殊自指性结构的泡沫没有立即湮灭,而是开始膨胀。这种膨胀最初可能是由于量子隧穿效应,从一个高势垒区域穿透到低势垒区域。一旦膨胀开始,经典物理学逐渐取代量子效应成为主导,宇宙进入我们能够用现有物理定律描述的阶段。

1.1.2 自指性结构的数学特征

自指性结构在数学上表现为某种递归或自相似性质。在复杂系统理论中,这种结构往往出现在相变临界点附近,系统处于有序与无序之间的边缘状态。这种状态具有最大的信息处理能力和演化灵活性。

初始宇宙的自指性可能表现为物理定律的自我一致性要求。例如,广义相对论的爱因斯坦场方程本身就具有自指特征:物质分布决定时空几何,而时空几何又决定物质的运动。这种相互决定的关系在宇宙诞生之初可能就以某种简化形式存在,确保了宇宙演化的内在一致性。

1.2 暴胀:可能性空间的狂野扩张

假设这个自指性种子幸存下来,接下来发生了什么?宇宙学标准模型给出了答案:暴胀。在宇宙诞生后约10⁻³⁶秒,一种被称为暴胀场的量子场占据主导地位。这个场的势能密度几乎恒定,产生负压,导致时空以指数形式膨胀。膨胀率如此之大,以至于在10⁻³²秒内,宇宙的尺度增长了至少10²⁶倍。

暴胀不仅仅是将一个小区域变大那么简单。它具有深刻的物理和哲学意义。首先,暴胀解释了宇宙为何如此平坦、如此均匀。在没有暴胀的标准大爆炸模型中,宇宙不同区域从未有过因果接触,但它们却有几乎相同的温度和密度。暴胀通过将原本微观的因果关联区域膨胀到远超可观测宇宙的尺度,解释了这种均匀性。

1.2.1 量子涨落的永恒印记

暴胀期间,微观的量子涨落被拉伸到宏观尺度。这些涨落成为后来宇宙结构形成的种子。这些看似抽象的数字决定了星系、星系团乃至宇宙大尺度结构的具体分布。

思考一个深刻的问题:如果这些参数偏离当前值仅仅0.01,宇宙可能要么过于均匀而无法形成结构,要么过于不均匀而迅速坍缩成黑洞。原始宇宙的这次“选择”恰到好处——是纯粹的幸运,还是自指性演化的必然?

从自指性角度看,暴胀过程可能是宇宙实现自我多样化的关键步骤。通过量子涨落的放大,宇宙在保持整体一致性的同时,创造了局部的差异性和复杂性。这种全局一致与局部差异的平衡,正是复杂系统能够演化的必要条件。

1.2.2 多重宇宙的可能性

永恒暴胀理论提出,暴胀可能永远不会完全停止,而是在某些区域持续进行。如果这样,我们的可观测宇宙只是整个多重宇宙中的一个“泡泡”每个泡泡可能有不同的物理常数和基本规律。

多重宇宙概念对自指性演化理论提出了有趣的问题:如果存在无数宇宙,每个都有不同的物理规律,那么自指性是否仍然具有特殊意义?我们认为,即使是在多重宇宙框架下,自指性结构仍然可能是复杂宇宙诞生的关键。只有那些具有足够自洽性和自我维持能力的宇宙才能稳定存在足够长时间,发展出复杂结构。

1.3 对称性破缺:多样性的诞生

随着宇宙膨胀和冷却,原本统一的相互作用开始分化。这个过程被称为对称性破缺,它决定了宇宙的基本属性。每一次对称性破缺都减少了系统的对称性,但增加了结构的复杂性和多样性。

1.3.1 电弱相变

在宇宙温度降至约10¹⁵ K时,电弱对称性破缺发生。希格斯场获得非零真空期望值,这一事件产生了两个深远后果:W和Z玻色子获得质量,弱相互作用变得短程;费米子通过汤川耦合获得质量。

质量谱的具体值似乎是任意的:为什么电子质量是0.511 MeV,而顶夸克质量是173 GeV?标准模型无法解释这些数值,它们作为自由参数输入。但从自指性视角看,这些质量值可能不是完全随机的。它们需要满足一系列自洽性条件:稳定的原子核存在、恒星能够稳定燃烧足够长时间产生重元素、复杂化学成为可能等等。

这种观点暗示,物理常数可能不是完全独立的基本参数,而是相互关联的,共同满足宇宙能够演化出复杂性的要求。这就是所谓的“人择原理”的一种形式,但自指性理论为其提供了更坚实的理论基础:不是宇宙为了生命而调谐,而是生命作为宇宙自指性演化的自然结果只能出现在那些允许复杂性的参数空间中。

1.3.2 强CP问题与轴子

量子色动力学(QCD)中存在一个令人困惑的精细调节问题:强相互作用的CP破坏参数θ观测上小于10⁻¹⁰,而理论上它可以取0到2π之间的任何值。这个“强CP问题”的流行解决方案是引入轴子——一种极轻的赝标量粒子。如果轴子存在,它不仅解决强CP问题,还可能是暗物质的候选者。

这里我们看到原始宇宙演化的一个模式:看似随机的参数选择,实际上受到深层自洽性要求的约束。宇宙不是随意选择它的规律,而是在满足复杂系统存在可能性的约束空间中寻找可行点。这种约束可能源于某种尚未发现的深层原理,也可能源于宇宙作为自指系统的内在逻辑要求。

1.4 物质与反物质的不对称:存在的代价

根据粒子物理标准模型,大爆炸应产生等量的物质和反物质。但今天我们观测到的宇宙几乎完全由物质构成。这个不对称性量化为:每10亿对光子,大约对应一个额外的重子(质子或中子)。这个微小的不对称性是我们存在的绝对前提。

1.4.1 萨哈罗夫条件的深层意义

要产生物质-反物质不对称性,必须满足三个萨哈罗夫条件:重子数破坏、C和CP对称性破坏、偏离热平衡。令人惊讶的是,标准模型中的电弱理论满足所有这些条件!但计算表明,标准模型产生的不对称性比观测值小约10个数量级。

这意味着什么?要么存在超出标准模型的新物理(如重子数破坏的大统一理论),要么宇宙初始条件就包含微小的不对称性。无论哪种情况,这个微小的不对称性都是我们今天存在的绝对前提。

从自指性角度看,物质-反物质不对称性可能是宇宙实现自我区分的第一步。在完全对称的宇宙中,所有粒子都有对应的反粒子,最终会完全湮灭。不对称性打破了这种完美的对称,创造了物质占主导的区域,为后来的结构形成提供了原料。

1.4.2 存在的不稳定性与珍贵性

物质-反物质不对称性的微小数值凸显了存在的脆弱性。如果这个参数稍大,宇宙中物质密度会更高,导致过早引力坍缩,没有时间形成复杂结构。如果稍小甚至为负,物质会完全与反物质湮灭,只留下辐射的海洋。

原始宇宙在这个参数上的“选择”又一次恰到好处——不是精确调谐到某个数学常数,而是落在一个允许复杂性发展的狭窄窗口内。这种“恰到好处”不是一次性的,而是贯穿宇宙演化的多个关键参数选择中。

这种多重精细调节引发了深刻的问题:是纯粹的幸运,还是有更深层的原因?自指性演化理论倾向于后者:宇宙的演化不是完全随机的,而是受到内在逻辑的引导,这种逻辑趋向于产生能够自我认识、自我组织的复杂系统。

1.5 第一束星光:黑暗时代的终结

暴胀结束后,宇宙进入“黑暗时代”。此时宇宙充满电离的等离子体,光子与带电粒子频繁散射,无法自由传播。这种情况持续了约38万年,直到宇宙冷却到约3000K,电子与原子核结合形成中性原子——这个过程称为复合。

1.5.1 宇宙微波背景辐射的诞生与意义

复合释放了光子,它们自此在宇宙中自由传播,形成了我们今天观测到的宇宙微波背景辐射(CMB)。CMB是宇宙最早的“婴儿照”,记录了复合时期宇宙的状态。CMB的温度涨落只有约百万分之几,但这些微小涨落包含了宇宙结构形成的全部信息。

从自指性角度看,CMB是宇宙早期状态的“自我记录”。宇宙不仅演化,还保留了自身历史的印记——这是自指系统的基本特征。通过研究CMB,我们不仅了解早期宇宙,也间接了解了宇宙记录自身信息的方式和能力。

CMB的发现和研究是宇宙学成为精密科学的里程碑。它提供了检验宇宙学模型的强大工具,也为我们理解宇宙演化的整体图景提供了关键数据。最重要的是,CMB证明了宇宙具有“记忆”能力——能够保存过去状态的某种记录。

1.5.2 第一代恒星:宇宙的炼金术士与牺牲者

在黑暗时代结束后,宇宙开始形成第一批恒星。这些“星族III”恒星与今天的恒星截然不同:质量巨大、成分纯净、寿命短暂。这些早期恒星的死亡是宇宙化学演化的关键。它们在核心合成碳、氧、铁等重元素,通过超新星爆发将这些元素撒入星际介质,为下一代恒星和行星系统的形成提供原料。

没有这些早期恒星的“牺牲”,就没有后来形成地球、生命的重元素。这是宇宙演化中一个深刻的主题:前代结构的“死亡”为后代结构的“诞生”创造条件。这种代际传递和转化是复杂系统演化的重要机制,也是自指性演化的一种表现形式——系统通过部分结构的消亡和重组来实现整体的进化。

第一代恒星的短暂生命也体现了宇宙演化中的“试错”过程。这些巨大恒星快速消耗核燃料,迅速走向终结。它们的死亡方式(超新星爆发或直接坍缩成黑洞)影响了周围环境的化学丰富度和动力学状态。只有经过多代恒星的循环,星际介质才积累了足够的重元素,能够形成像太阳这样寿命较长、相对稳定的恒星,以及像地球这样富含重元素的行星。

1.6 星系的编织:引力的长期耐心

恒星不是孤立形成的,它们聚集在星系中。星系的形成是一个缓慢的过程,需要数十亿年的时间。现代宇宙学表明,星系形成的主导力量不是普通物质(重子物质),而是暗物质。暗物质不与光相互作用,只通过引力影响宇宙。它在宇宙早期形成“晕”结构,普通物质随后落入这些晕中,冷却并形成恒星。

1.6.1 暗物质的关键作用与神秘本质

暗物质的存在解释了星系旋转曲线、引力透镜、宇宙大尺度结构等多个观测现象。但它的本质仍然是物理学最大的未解之谜之一。暗物质不与电磁力相互作用,因此不发光、不吸收光,只能通过引力效应探测到。

从自指性角度看,暗物质可能代表了宇宙中一种更基本、更原始的物质形式。它可能在大爆炸后很早就退耦,保留了早期宇宙的信息。暗物质晕的形成提供了引力势阱,使普通物质能够聚集、冷却、形成恒星和星系。没有暗物质,宇宙可能只会形成分散的恒星,而不会有星系这样的大尺度结构。

暗物质的谜团也提醒我们,我们对宇宙的认识仍然非常有限。已知的普通物质只占宇宙总质能含量的约5%,暗物质占约27%,暗能量占约68%。这意味着我们目前只能直接观测和研究宇宙的一小部分。

1.6.2 银河系的形成史:一个典型案例

我们的银河系经历了复杂的形成过程:早期暗物质晕坍缩、原始星系合并、厚盘形成、薄盘形成、卫星星系吸积等。银河系的每一次合并事件都重塑了它的结构,改变了其中恒星的轨道。

一些研究表明,星系合并可能触发恒星形成爆发,也可能将行星系统抛入星际空间。思考这个可能性:如果银河系的形成历史稍有不同——如果一次主要的合并发生得更早或更晚,如果吸积的卫星星系质量不同——太阳系可能不会在现在的位置形成,地球生命可能永远不会出现。

银河系的演化史也展示了自指性演化的另一个方面:层次结构形成。小的结构先形成,然后通过合并形成更大的结构。这种“自下而上”的结构形成模式在宇宙的多个尺度上重复出现,从恒星形成到星系形成,再到星系团形成。

1.7 本章小结:偶然中的必然与宇宙的深层逻辑

第一章描绘了原始宇宙从量子涨落到星系形成的艰难历程。这一历程充满了偶然性——量子涨落的随机性、对称性破缺的具体形式、物质-反物质不对称的微小数值、早期恒星形成的具体条件等等。然而,在这些偶然性之下,我们似乎能看到一种深层模式:宇宙在不断探索可能性空间,寻找那些能够支持复杂性、最终支持自我认知的结构。

138亿年后,宇宙的这一探索终于结出了第一个明确的果实:一个能够理解宇宙自身历史的智慧文明。但这是宇宙演化的终点,还是新的开始?这正是本白皮书后续章节要探讨的问题。

原始宇宙付出了巨大代价——无数可能性的坍缩、早期恒星的短暂生命、星系合并中毁灭的世界——才走到了今天。现在,这份付出交到了我们手中。我们将如何使用这份宇宙遗产?是作为被动的接收者,还是作为主动的创造者?答案将决定宇宙未来的138亿年,甚至更久。

从量子涨落到星系形成,宇宙完成了一个完整的自指性循环:从最简单的结构开始,通过一系列物理过程,逐渐构建出越来越复杂的系统。每一个阶段都为下一个阶段创造条件,每一个突破都建立在之前的成就之上。这种渐进式的复杂化过程最终导向了能够反思自身的意识系统的出现。

本章关键词:量子涨落、暴胀、对称性破缺、物质-反物质不对称、宇宙微波背景辐射、第一代恒星、星系形成、暗物质、自指性种子、可能性空间、偶然性与必然性

核心概念:自指性演化、宇宙自我记录、结构层次形成、参数精细调节、存在脆弱性

下一章预告:第二章将探讨生命的诞生与意识的觉醒——宇宙如何从物理结构跨越到生物结构,最终产生能够反思自身的存在。


关注专知智库公众号,发送关键词宇宙自我觉醒,即可获得完整版原始宇宙演化与创造者文明白皮书

图片
图片
图片
图片
图片
图片
图片
图片
图片
图片
图片
图片